Wissenschaftliches Rechnen mit SciPy#
Das Python-Modul SciPy ist eine Sammlung mathematischer Algorithmen, welche überwiegend im wissenschaftlichen Rechnen Anwendung finden. Das Modul ist in verschiedene Untermodule unterteilt. Die wichtigsten sind:
scipy.fftpack
: Schnelle Fourier-Transformationscipy.integrate
: Algorithmen zur numerischen Integration und Löser für Differentialgleichungenscipy.interpolate
: Polynom- und Splineinterpolationscipy.linalg
: Lineare Agebra, Rechnen mit Matrizen und Vektorenscipy.optimize
: Algorithmen zur Lösung von beschränkten und unbeschränkten Optimierungsproblemenscipy.signal
: Signalverarbeitungscipy.sparse
: Speicherformate für dünn-besetzte Matrizenscipy.stats
: Wahrscheinlichkeitsverteilungen und statistische Berechnungen
Gegebenenfalls müssen wir SciPy zunächst installieren, beispielsweise mit
conda install -c conda-forge scipy
Im Folgenden wollen wir uns einige dieser Pakete genauer anschauen.
Numerische Integration mit scipy.integrate#
Numerische Integration#
Wir haben im Abschnitt Computeralgebra mit SymPy bereits eine Methode kennengelernt um Integrale zu berechnen. Dort wurden allerdings symbolische Berechnungen durchgeführt, das heißt, es wurde versucht ein Integral exakt auszurechnen. Bei zu schwierigen Integralen kam SymPy allerdings auch an seine Grenzen. Wir stellen daher hier einen anderen Ansatz vor, die numerische Integration.
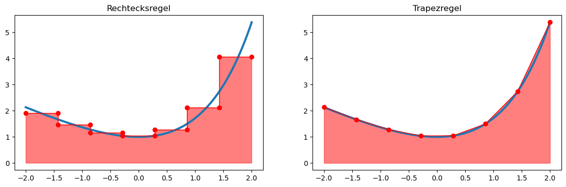
Zunächst klären wir kurz, wie numerische Integration überhaupt funktioniert. Die Idee ist, die Funktion beispielsweise durch eine Treppenfunktion oder durch ihre stückweise lineare Interpolierende zu ersetzen:

Für derartige Funktionen kann die Fläche, welche der Funktionsgraph mit der \(x\)-Achse einschließt exakt und einfach berechnet werden. Bei der zusammengesetzten Rechtecksregel beispielsweise, wird zunächst das Integrationsgebiet in äquidistante Intervalle \(I_k = [x_{k-1}, x_{k}]\), \(k=1,\ldots,N\), mit Länge \(\Delta x = x_{k}-x_{k-1}\) unterteilt. Die Treppenfunktion interpoliert die Funktion dabei im Mittelwert \(\frac12(x_{k-1}+x_{k})\) des Intervalls \(I_k\). Aus diesen Vorüberlegungen ergibt sich die entspechende Quadraturformel
Analog kann man auch eine Quadraturformel für die zusammengesetzte Trapezregel herleiten:
Bestimmte Integrale berechnen#
Quadraturformeln, wie oben beschrieben, sind im Submodul scipy.integrate
implementiert. Wir inkludieren dieses Submodul und schauen uns den Hilfetext der wichtigsten Funktion quad
(quadrature) an:
import scipy.integrate as si
si.quad?
Als Funktionsparameter benötigt scipy.integrate.quad
einen Zeiger auf die zu integrierende Funktion sowie die Integrationsgrenzen. Der Rückgabewert ist ein Tupel, welches den Wert des Integrals an erster Stelle und den geschätzten Integrationsfehler an zweiter Stelle beinhaltet. Ein einfaches Beispiel liefert:
import math
def f(x):
return math.exp(x)-x
res,err = si.quad(f, -2., 2.)
print("Integral :", res)
print("Geschätzter Fehler :", err)
Integral : 7.253720815694037
Geschätzter Fehler : 8.053247863786291e-14
Mehrfachintegrale#
Auch Doppel- und Dreifachintegrale (oder auch Flächen- und Volumenintegrale) lassen sich mit scipy.integrate
berechnen. Angenommen wir möchten ein Skalarfeld \(f\colon \mathbb{R}^2\to \mathbb{R}\) über einen Bereich
integrieren. Die Integration ist also nicht nur auf Rechtecksgebiete (\(g, h\equiv \text{const}\)) beschränkt, sondern die Integrationsgrenzen der inneren Variablen (hier \(y\)) kann auch von der äußeren Variable (hier \(x\)) abhängen.
In folgendem Beispiel wird die Funktion \(f(x,y) = x^2\,e^y\) über das Dreiecksgebiet \(\{(x,y)\colon x\in [0,1], y\in[0,1-x]\}\) integriert:
def f(y,x):
return x**2*math.exp(y)
def g(x):
return 0
def h(x):
return 1-x
res, err = si.dblquad(f, 0, 1, g, h)
print("Integral :", res)
print("Geschätzter Fehler :", err)
Integral : 0.10323032358475713
Geschätzter Fehler : 1.9673235155680954e-15
Auf analoge Weise kann mit der Funktion scipy.integrate.triquad
ein Dreifachintegral (Volumenintegral) berechnet werden.
Optimierungsprobeme mit scipy.optimize#
Vorüberlegung#
Mit dem Submodul scipy.optimize
können wir Optimierungsprobleme der Form
lösen. Beachte, dass natürlich Box-Beschränkungen auch Ungleichungsnebenbedingungen sind, aber es gibt Optimierungsverfahren, die speziell auf Probleme mit Box-Beschränkungen zugeschnitten sind und unter Ausnutzung dieser Struktur auch effizienter sind. Falls keine Nebenbedingungen gegeben sind spricht man von einem unbeschränkten Optimierungsproblem. Schauen wir uns zunächst an wie wir derartige Optimierungsprobleme lösen können. Wir inkludieren dazu das Submodul und lesen den Hilfetext der wichtigsten Funktion, minimize
, durch:
from scipy import optimize
optimize.minimize?
Als Funktionsparameter wird mindestens ein Zeiger auf die Zielfunktion in der Syntax
def f(x):
return x**2
und ein Startwert x0
benötigt:
import numpy as np
def f(x):
return np.power(x, 3) - np.power(x, 2) - 15*x
x0 = 0
sol = optimize.minimize(f, x0)
sol
message: Optimization terminated successfully.
success: True
status: 0
fun: -28.18423549805634
x: [ 2.594e+00]
nit: 4
jac: [-1.669e-06]
hess_inv: [[ 7.378e-02]]
nfev: 16
njev: 8
Der Rückgabeparameter ist eine Struktur vom Typ OptimizeResult
und speichert neben der Lösung sol.x
auch weitere nützliche Informationen. So lesen wir beispielsweise ab, dass der Algorithmus \(4\) Iterationen benötigte, die Funktion f
16 mal und die Jacobi-Matrix \(8\) mal ausgewertet.
Plotten wir doch einfach mal unsere Funktion und schauen, ob die Lösung Sinn macht:
import matplotlib.pyplot as plt
x = np.linspace(-2,5,1000)
y = f(x)
plt.plot(x,y)
plt.scatter(float(sol.x[0]), sol.fun, marker='o', color='red')
plt.legend(['Function', 'Minimizer'])
plt.show()

Unrestringierte Optimierungsprobleme#
Was ist innerhalb der Funktion minimize
eigentlich passiert? Es wurde, abhängig von der Problemstellung, ein numerisches Verfahren zur Lösung dieses Optimierungsproblems ausgewählt und auf das Problem angewendet. Die meisten numerische Verfahren für unbeschränkte Optimierungsprobleme erzeugen eine Folge
wobei \(x_n\) die aktuelle Iterierte ist, \(d_n\) eine geeignete Suchrichtung, welche üblicherweise eine Abstiegsrichtung ist, und \(s_n\) eine Schrittweite. Dies wird wiederholt, bis die Iterierte \(x_n\) ein bestimmtes Abbruchkriterium erfüllt, beispielsweise \(|\nabla f(x_n)| \le \varepsilon\).
Das einfachste dieser Verfahren ist das sogenannte Gradientenverfahren, bei dem die Suchrichtung berechnet wird durch
Eine geeignete Schrittweite ergibt sich durch qualifiziertes “durchtesten”, beispielsweise mit “Armijo-Backtracking”. Da wir den Gradienten nicht an minimize
übergeben haben, wird dieser durch einen Finite-Differenzen-Approximation ersetzt. Der Algorithmus würde aber besser funktionieren, wenn wir den Gradienten mit angeben:
def Df(x):
return 3*np.power(x, 2) - 2*x - 15
sol = optimize.minimize(f, x0, jac=Df)
sol
message: Optimization terminated successfully.
success: True
status: 0
fun: -28.184235498056328
x: [ 2.594e+00]
nit: 4
jac: [-1.952e-06]
hess_inv: [[ 7.378e-02]]
nfev: 8
njev: 8
Im Vergleich zu unserem ersten Versuch haben wir uns hier einige Funktionsauswertungen gespart (nämlich die, die zur Berechnung der Gradientenapproximation benötigt werden).
In der Tat ist nun noch ungewiss, welcher Optimierungsalgorithmus genau angewendet wurde. In den meisten Fällen wird ein (Quasi)-Newton-Verfahren verwendet bei dem die Suchrichtung durch
gegeben ist. Beachte, dass hier ein Gleichungssystem mit der Hessematrix \(\nabla^2 f(x)\) gelöst werden muss. Sind wir in der Lage diese Hessematrix explizit zu berechnen können wir diese ebenfall der minimize
-Funktion übergeben:
def DDf(x):
return 6*x - 2
sol = optimize.minimize(f, x0, jac=Df, hess=DDf, method="Newton-CG")
sol
message: Optimization terminated successfully.
success: True
status: 0
fun: -28.184235498056466
x: [ 2.594e+00]
nit: 5
jac: [ 1.017e-04]
nfev: 7
njev: 7
nhev: 5
Wir haben hier noch explizit angegeben, dass minimize
das oben beschriebene Newton-Verfahren anwenden soll.
Optimierungsprobleme mit Nebenbedingungen#
Betrachten wir ein zweites Optimierungsproblem mit Zielfunktion
und je einer Gleichungs- und Ungleichungsnebenbedingung
Wir definieren zunächst Zielfunktion, Gradient und die Nebenbedingungen:
# Zielfunktion
def f(x):
return x[0] + x[1]
# Gradient der Zielfunktion
def Df(x):
return np.array([1.,1.])
# Equality constraint
def h(x):
return x[0]**2 + x[1]**2 - 1
# Jacobian of equality constraint
def Dh(x):
return np.array([2*x[0], 2*x[1]])
constraints = [{'type': 'eq', 'fun': h, 'jac': Dh}]
bounds = [(-0.5,None), (None,None)]
x0 = np.array([-0.2,0.])
sol = optimize.minimize(f, x0, jac=Df, bounds=bounds, constraints=constraints)
sol
message: Optimization terminated successfully
success: True
status: 0
fun: -1.3660254050073637
x: [-5.000e-01 -8.660e-01]
nit: 5
jac: [ 1.000e+00 1.000e+00]
nfev: 5
njev: 5
x = y = np.linspace(-1,1,1000)
[X,Y] = np.meshgrid(x,y)
Z = f([X,Y])
H = h([X,Y])
# Zeichne Zielfunktion
plt.contour(X,Y,Z, linewidths=.5, levels=np.linspace(np.min(Z), np.max(Z), 20))
# Zeichne Nebenbedingung h(x,y)=0
plt.contour(X,Y,H, levels=[0.], colors="red")
# Zeichne Box-beschränkung
plt.plot([-0.5, -0.5], [-1., 1.], 'r-')
# Zeichne Lösung
plt.scatter(sol.x[0], sol.x[1], marker="o", s=100, label="Solution")
plt.legend()
plt.show()
